2022-2023学年人教部编版八年级上册语文期末基础知识复习
发布时间 2024年07月29日
资源编号 39597

2022-2023学年人教部编版八年级上册语文期末基础知识复习

2022-12-15 八年级上册 0 2,520
郑重承诺丨本站提供海量精品教学资源,安全下载、真实可靠!
增值服务:
海量资源
试卷真题
DOC资料
PPT课件
知识点总结
每日更新
¥ 1.5学币

VIP免费升级VIP

开通VIP尊享免费下载特权
立即下载 升级会员
详情介绍

2022-2023学年人教部编版八年级上册语文期末基础知识复习

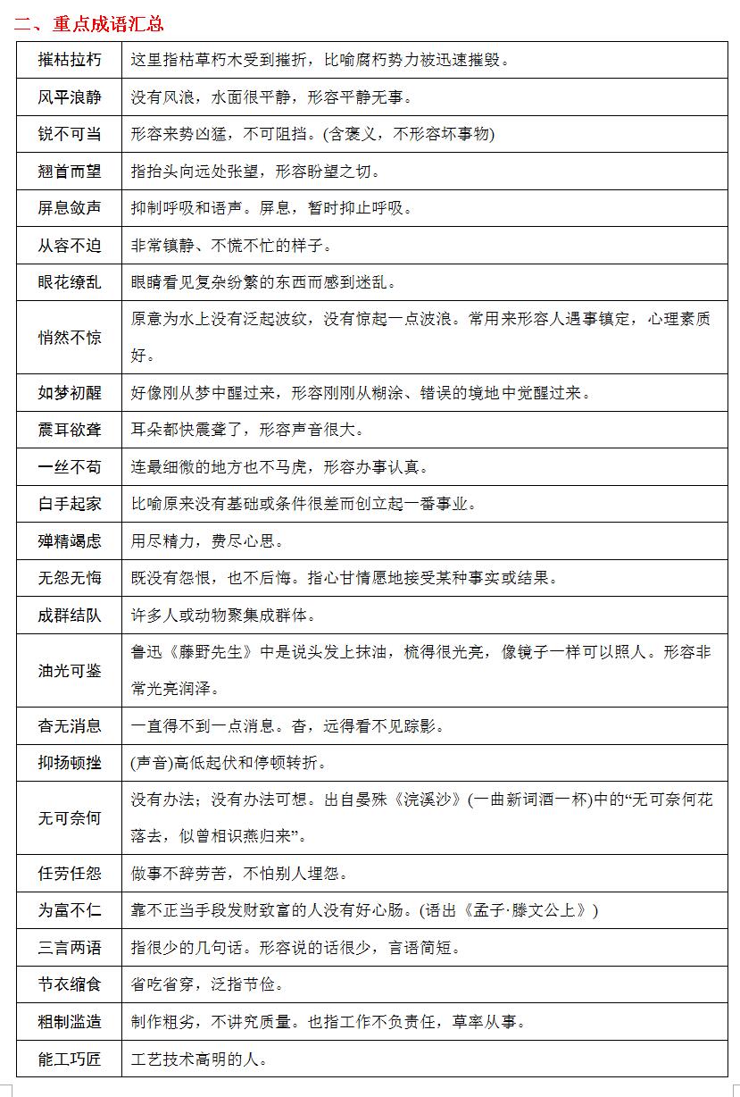
…………

2022-2023学年人教部编版八年级上册语文期末基础知识复习

…………

三、文学常识梳理

1.《藤野先生》选自《朝花夕拾》,是鲁迅于1926年在厦门大学时所写的一篇回忆性散文,鲁迅本名周树人,浙江绍兴人,文学家、思想家、革命家。代表作有小说集《呐喊》《彷徨》和《故事新编》散文集《朝花夕拾》散文诗集《野草》杂文集《坟》《热风》《且介亭杂文》等。

2.《回忆我的母亲》作者朱德,字玉阶,四川仪陇人,伟大的马克思主义者,伟大的无产阶级革命家、政治家、军事家,中国人民解放军的主要缔造者之一,中华人民共和国开国元勋。

3.《列夫托尔斯泰》选自《三作家》,是奥地利作家茨威格传记代表作品之一,为托尔斯泰、司汤达和卡萨诺瓦作传。茨威格罗曼·罗兰、欧文·斯通并称为西方20世纪最杰出的三位传记作家

4.《美丽的颜色》节选自《居里夫人传》,作者艾芙·居里,居里夫人次女。居里夫人,法国物理学家、化学家,原籍波兰,先后1903年诺贝尔物理学奖和1911年诺贝尔化学奖

5.《三峡》选自《水经注》,作者郦道元。《水经注》名为注释《水经》,实则以《水经》为纲,广为补充发展,自成巨著。全书详细记载了一千多条大小河流及有关的历史遗迹、人物掌故、神话传说等,是我国古代地理名著,并具有较高的文学价值。

6.《答谢中书书》作者陶弘景,字通明,自号华阳隐居,南朝齐梁时思想家。

7.《记承天寺夜游》作者苏轼,字子瞻,号东坡居士,眉山人,北宋文学家。

8.《与朱元思书》作者吴均,字叔庠,南朝梁文学家。

9.《野望》作者王绩,字无功,号东皋子唐代诗人。

10.《黄鹤楼》作者崔颢唐代诗人。

11.《使至塞上》作者王维,字摩诘,世称王右丞,有诗佛雅号,唐代诗人,代表作《竹里馆》《鹿柴》《山居秋暝》,苏轼评价其诗诗中有画,画中有诗

12.《渡荆门送别》作者李白,字太白号青莲居士,又号“谪仙人”,被誉为诗仙,唐代诗人,代表作《望庐山瀑布》《行路难》《蜀道难》《将进酒》。

13.《钱塘湖春行》作者白居易,字乐天,号香山居士又号醉吟先生唐代现实主义诗人,代表作《长恨歌》《卖炭翁》《琵琶行》

14.《庭中有奇树》选自《古诗十九首》,《古诗十九首》,最早见于南朝梁萧统主持编选的《文选》,是一组五言古诗。

15.《龟虽寿》作者曹操,字孟德,东汉末政治家、军事家、诗人。诗歌代表作《蒿里行》《观沧海》《龟虽寿》《短歌行》。

16.《赠从弟》作者刘桢,字公干,东汉末诗人,建安七子之一

17.《梁甫行》作者曹植,字子建,三国魏诗人,曹操之子。

18.《红星照耀中国》美国记者埃德加斯诺所写的一部纪实性很强的报道性作品,曾名为《西行漫记》。

19.《背影》作者朱自清,现代杰出的散文家、诗人、学者、民主战士。代表散文有《春》《荷塘月色》《桨声灯影里的秦淮河》《背影》等。

20.《白杨礼赞》作者茅盾,作家、社会活动家,茅盾是他的笔名。代表作有小说《蚀》三部曲、《子夜》《林家铺子》《春蚕》等。为鼓励优秀长篇小说的创作,推动我国文学的发展,茅盾将自己的25万元稿费捐献出来。中国作家协会以作者的名字设立了我国具有最高荣誉的文学奖项茅盾文学奖

21.《永久的生命》作者严文井

22.《我为什么而活着》作者罗素英国哲学家、数学家、作家,获1950年诺贝尔文学奖。

23.《昆明的雨》作者汪曾祺,被誉为抒情的人道主义者、中国最后一个纯粹的文人、中国最后一个士大夫,代表作有小说《受戒》《大淖记事》等。

24.《中国石拱桥》作者茅以昇,桥梁专家、教育家。

25.《苏州园林》作者叶圣陶,现代作家、教育家、文学出版家和社会活动家,有优秀的语言艺术家之称,代表作有童话故事《稻草人》长篇小说《倪焕之》等。

26.《人民英雄永垂不朽——瞻仰首都人民英雄纪念碑》作者周定舫

27.《蝉》作者法布尔法国博物学家、动物行为家、昆虫学家、科普作家、文学家,代表作昆虫记雨果称他为昆虫世界的荷马,被世人誉为科学界的诗人”“昆虫界的维吉尔

28.《梦回繁华》作者毛宁

29.《得道多助》《富贵不能淫》《生于忧患死于安乐》作者作者孟子,名,字子舆战国时期邹国人。中国古代著名思想家、教育家,战国时期儒家代表人物。著有《孟子》一书。孟子继承并发扬了孔子的思想,成为仅次于孔子的一代儒家宗师,有亚圣之称,与孔子合称为“孔孟”。儒家经典-四书:《大学》《中庸》《论语》《孟子》

30.《愚公移山》选自《列子·汤问》,是战国时期思想家列子创作的一篇寓言小品文。

本则寓言的寓意是:只要认识客观事物发展的规律,用发展的观点看问题,充分发挥人的主观能动性,

不怕艰难困苦,勇敢坚持斗争,就能够改造客观世界。

…………

资源下载此资源下载价格为1.5学币,VIP免费,请先
资源每日更新! 升级终身VIP会员,享全站终身永久免费下载特权!限时优惠!如有问题,请联系客服QQ:6056064
收藏 (0) 打赏

感谢您的支持,我会继续努力的!

打开微信扫一扫,即可进行扫码打赏哦,分享从这里开始,精彩与您同在
点赞 (0)

相关文章

官方教师团队

为您解决烦忧 - 24小时在线 专业服务