2023年连云港市中考生物和地理试卷真题(图片版含答案)
发布时间 2024年08月31日
资源编号 52513

2023年连云港市中考生物和地理试卷真题(图片版含答案)

2023-06-17 八年级下册 0 1,548
郑重承诺丨本站提供海量精品教学资源,安全下载、真实可靠!
增值服务:
海量资源
试卷真题
DOC资料
PPT课件
知识点总结
每日更新
¥ 0学币

VIP免费升级VIP

开通VIP尊享免费下载特权
立即下载 升级会员
详情介绍

本资料来自专辑:2023年连云港市中考各科试卷真题汇总(图片版含答案)

2023年连云港市中考生物和地理试卷真题,连云港市2023年生物和地理中考试卷,2023年连云港市中考生物和地理真题原卷,高清无水印。

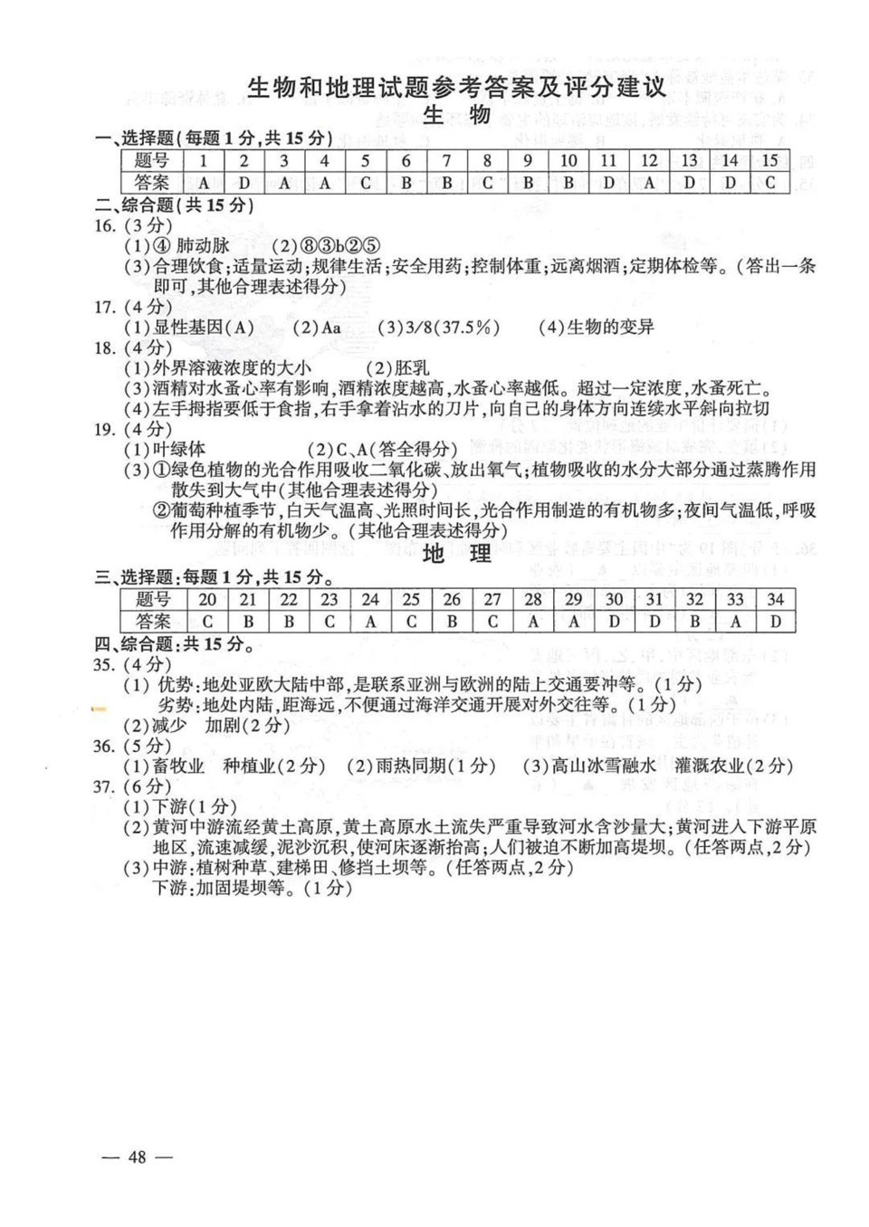
2023年连云港市中考生物和地理试卷真题(图片版含答案) 2023年连云港市中考生物和地理试卷真题(图片版含答案) 2023年连云港市中考生物和地理试卷真题(图片版含答案) 2023年连云港市中考生物和地理试卷真题(图片版含答案) 2023年连云港市中考生物和地理试卷真题(图片版含答案) 2023年连云港市中考生物和地理试卷真题(图片版含答案) 2023年连云港市中考生物和地理试卷真题(图片版含答案)

资源下载此资源仅限注册用户下载,请先
资源每日更新! 升级终身VIP会员,享全站终身永久免费下载特权!限时优惠!如有问题,请联系客服QQ:6056064
收藏 (0) 打赏

感谢您的支持,我会继续努力的!

打开微信扫一扫,即可进行扫码打赏哦,分享从这里开始,精彩与您同在
点赞 (0)

学得网 www.xd25.com - 学有所得,学有所获!

相关文章

官方教师团队

为您解决烦忧 - 24小时在线 专业服务